首页   >  招生就业   >  正文
招生就业

2020年河北考生报考BEAT365唯一官网公安专业招生考察公告

作者:  发布时间:2020-06-19 16:31  点击数:

 

凡拟报考BEAT365唯一官网公安专业河北考生,须按时参加河北公安厅组织的考察、面试、体检、体能测等加试工作,2020年考察工作具体安排如下:

结合疫情防控工作要求,2020年河北省公安普通高等院校公安专业招生考察安排在6月19日至7月10日进行

一、报考资格条件

参加2020年全国普通高等院校招生统一考试的考生,报考BEAT365唯一官网须符合下列条件:

(一)具有中华人民共和国国籍;

(二)具有河北省户籍(以高考报名时户籍所在地为准);

(三)遵守中华人民共和国宪法和法律;

(四)热爱祖国,热爱人民,热爱中国共产党;

(五)遵规守纪,诚实守信,具有良好的道德品行;

(六)热爱公安事业,立志为国家的政治安全和社会稳定刻苦学习、拼搏奉献;

(七)普通高级中学毕业;

(八)年龄为十六周岁以上、二十二周岁以下(1998年9月1日至2004年8月31日期间出生),未婚;

(九)思想政治素质好,符合公安院校公安专业招生政治条件;

(十)身心健康,符合公安院校公安专业招生体检标准。

二、招生考察安排

(一)打印个人信息表

凡志愿报考公安普通高等院校的考生,登录河北省教育考试院“普通高校招生考试信息管理与服务平台”(http://www.hebeea.edu.cn右侧导航栏的“普通高考信息服务”),进入“信息查询”模块,查询打印《2020年河北省普通高等学校招生考生个人信息表》

(二)招生考察时间

考生(或考生监护人)凭打印的个人信息表、身份证、户口簿,由考生监护人办理的还需携带办理人身份证,于6月19日9时至7月10日17时,到考生户籍所在地公安派出所提出考察申请,并填写《公安院校公安专业招生考察表》。派出所依据个人信息表,采集考生身份信息。

(三)公布合格名单

考察合格考生名单于7月15日在省公安厅官方网站(网址:http://gat.hebei.gov.cn)“公告公示”栏进行公布。

三、后续工作安排

(一)高考结束后,考察合格的考生方可参加河北省公安厅统一组织的面试体检和体能测评,具体时间安排及相关信息另行在河北省公安厅、河北省教育考试院官方网站发布,请及时关注。

(二)综合考虑疫情防控要求和招生工作安排,请各位考生或监护人尽早向公安机关提出考察申请。未在规定时间内完成招生考察的考生将不能参加后续的面试体检和体能测评。

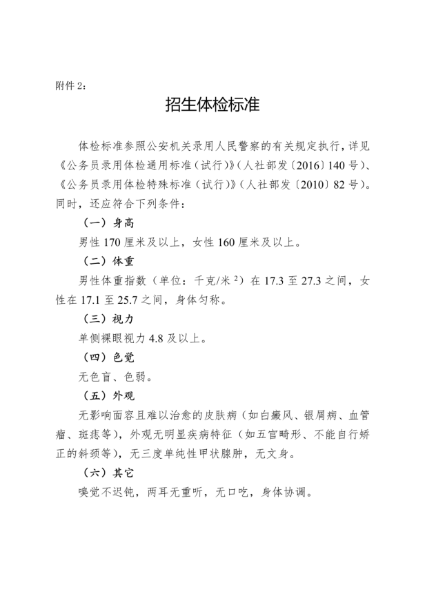
(三)面试体检和体能测评项目及标准等相关事宜,以2020年教育部、公安部及河北省下发的正式文件为准            

 


 

具体通知及相关附件请参照:

河北省公安厅微信公众号“河北公安”发《河北省公安厅关于2020年公安普通高等院校公安专业招生考察公告》

https://mp.weixin.qq.com/s/wiMi6NdMG2wdohaTXkwi6Q